E-materiały do kształcenia zawodowego
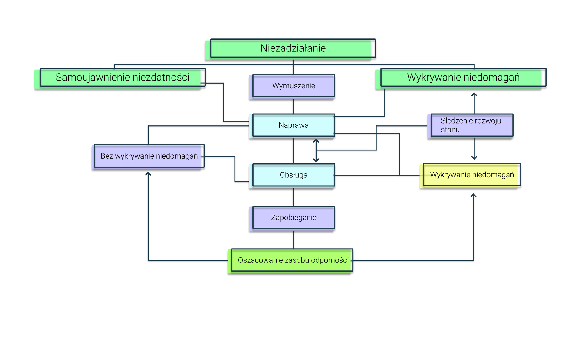
Konserwacja maszyn i urządzeń metalurgicznych
MTL.03. Eksploatacja maszyn i urządzeń przemysłu metalurgicznego - Operator maszyn i urządzeń przemysłu metalurgicznego 812122, Technik przemysłu metalurgicznego 311708
bg‑cyan
Obsługa oraz konserwacja maszyn i urządzeń metalurgicznych
E‑BOOK


