E-materiały do kształcenia zawodowego
Organizacja procesu wiercenia
Organizacja i prowadzenie prac wiertniczych - Technik wiertnik
bg‑gold
Przeciwerupcyjne wyposażenie wylotu otworu wiertniczego oraz sprzęt niezbędny do wykonywania prób szczelności
GALERIA ZDJĘĆ

Głowica eksploatacyjna standardowa, tzw. solid block do eksploatacji jednego horyzontu
Źródło: GroMar Sp. z o. o., licencja: CC BY-SA 3.0.

Głowica eksploatacyjna selektywna do eksploatacji dwóch horyzontów jednocześnie
Źródło: GroMar Sp. z o. o., licencja: CC BY-SA 3.0.

Więźba rurowa - kadłuby dolny i górny
Źródło: GroMar Sp. z o.o., licencja: CC BY-SA 3.0.

Widok na więźbę rurową z góry
Źródło: GroMar Sp. z o. o., licencja: CC BY-SA 3.0.

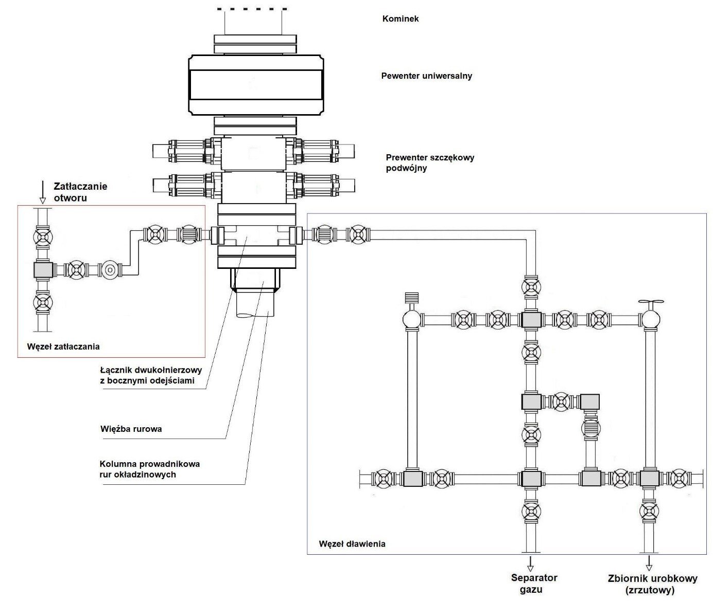
Węzeł zatłaczania
Źródło: GroMar Sp. z o. o., licencja: CC BY-SA 3.0.

Węzeł dławienia - widok od góry
Źródło: GroMar Sp. z o. o., licencja: CC BY-SA 3.0.

Węzeł (manifold) dławienia jest odpowiedzialny za kontrolowane odprowadzenie płynu złożowego
Źródło: GroMar Sp. z o. o., licencja: CC BY-SA 3.0.

Głowica przeciwerupcyjna (prewenter) z podwójnymi szczękami
Źródło: GroMar Sp. z o. o., licencja: CC BY-SA 3.0.

Prewenter szczękowy podwójny
Źródło: GroMar Sp. z o. o., licencja: CC BY-SA 3.0.

Głowica przeciwerupcyjna szczękowa z pojedynczymi szczękami
Źródło: GroMar Sp. z o. o., licencja: CC BY-SA 3.0.

Szczęki na przewód
Źródło: GroMar Sp. z o. o., licencja: CC BY-SA 3.0.

Szczęki pełne
Źródło: GroMar Sp. z o. o., licencja: CC BY-SA 3.0.

Szczęki na przewód wiertniczy
Źródło: GroMar Sp.z o.o., licencja: CC BY-SA 3.0.

Głowica przeciwerupcyjna uniwersalna
Źródło: GroMar Sp. z o. o., licencja: CC BY-SA 3.0.

Prewenter uniwersalny pozwala zamknąć przestrzeń pierścieniową w wybranym miejscu. Montowane są nad głowicami szczękowymi
Źródło: GroMar Sp. z o. o., licencja: CC BY-SA 3.0.

Model prewentera obrotowego
Źródło: GroMar Sp. z o. o., licencja: CC BY-SA 3.0.

Widok na prewenter uniwersalny zamontowany na prewenterach szczękowych
Źródło: GroMar Sp. z o. o., licencja: CC BY-SA 3.0.

Prewenter uniwersalny zamontowany na prewenterze szczękowym podwójnym. Obok znajduje się sprzęt wykorzystywany do przeprowadzenia prób szczelności, tzw. test unit
Źródło: GroMar Sp. z o. o., licencja: CC BY-SA 3.0.

Stacja do hydraulicznego sterowania prewenterami oraz zasuwami hydraulicznymi
Źródło: GroMar Sp. z o. o., licencja: CC BY-SA 3.0.

Konsola stacji do hydraulicznego sterowania prewenterami oraz zasuwami hydraulicznymi
Źródło: GroMar Sp. z o. o., licencja: CC BY-SA 3.0.

Urządzenie do wykonania testów szczelności - test unit
Źródło: GroMar Sp. z o. o., licencja: CC BY-SA 3.0.

Agregat wysokociśnieniowy
Źródło: GroMar Sp. z o. o., licencja: CC BY-SA 3.0.

Rekordograf
Źródło: GroMar Sp. z o. o., licencja: CC BY-SA 3.0.

Rekordograf z przeprowadzonej próby ciśnieniowej
Źródło: GroMar Sp. z o.o., licencja: CC BY-SA 3.0.

Sterownia wyposażenia przeciwerupcyjnego otworu
Źródło: GroMar Sp. z o.o., licencja: CC BY-SA 3.0.

Dokumentacja konstrukcji wyposażenia przeciwerupcyjnego wylotu otworu wiertniczego
Źródło: GroMar Sp. z o.o., licencja: CC BY-SA 3.0.