Budowa i zasada działania lotniczych zespołów napędowych
Wykonywanie obsługi technicznej płatowca i jego instalacji oraz zespołu napędowego statków powietrznych — Technik mechanik lotniczy
Zasada działania lotniczego silnika tłokowego i turbinowego
SEKWENCJE FILMOWE
Spis treści
Rodzaje silników lotniczychRodzaje silników lotniczych
Zasada działania silników lotniczychZasada działania silników lotniczych
Osiągi silników lotniczychOsiągi silników lotniczych
Elektroniczne systemy sterowaniaElektroniczne systemy sterowania
Układ paliwowy samolotuUkład paliwowy samolotu
Wskazania przyrządów w kokpicie oraz kontrola przed startemWskazania przyrządów w kokpicie oraz kontrola przed startem
Rodzaje silników lotniczych

Film dostępny pod adresem /preview/resource/R1GcTLurqHLDV
Film dotyczący rodzajów silników lotniczych.
Silniki lotnicze

Lotnicze silniki tłokowe

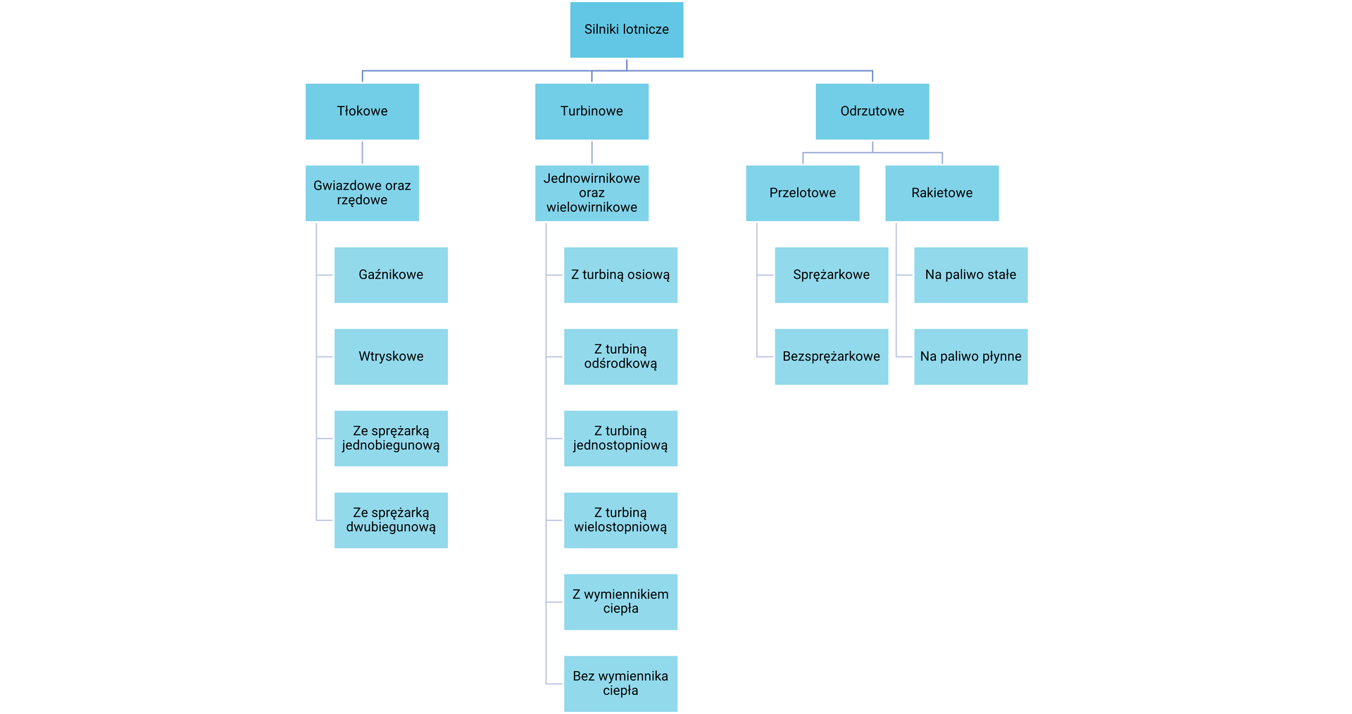
Silniki lotnicze
Tłokowe:
gwiazdowe i rzędowe:
gaźnikowe,
wstryskowe,
ze sprężarką jednobiegową,
ze sprężarką dwubiegową.
Turbinowe:
jednowirnikowe i wielowirnikowe:
z turbiną osiową,
z turbiną odśrodkową,
z turbiną jednostopniową,
z turbiną wielostopniową,
z wymiennikiem ciepła,
bez wymiennika ciepła.
Odrzutowe:
odrzutowe:
przelotowe:
sprężarkowe,
bezsprężarkowe,
rakietowe:
na paliwo stałe,
na paliwo płynne.
Lotnicze silniki tłokowe
Gwiazdowe:
rotacyjne,
z ruchomym wałem:
jednogwiazdowe,
dwugwiadowe,
wielogwiazdowe.
Rzędowe:
odwrócone,
wolnossące,
turbodoładowane,
jednorzędowe,
wielorzędowe:
widlaste,
piętrowe,
bokser.
Powrót do spisu treściPowrót do spisu treści
Zasada działania silników lotniczych

Film dostępny pod adresem /preview/resource/R1GghaZ0nFmQZ
Film przedstawiający zasadę działania silników lotniczych.
Powrót do spisu treściPowrót do spisu treści
Osiągi silników lotniczych

Film dostępny pod adresem /preview/resource/R1DzOdUzLBl8l
Przedstawienie zasadniczych części składowych lotniczych silników
Powrót do spisu treściPowrót do spisu treści
Elektroniczne systemy sterowania

Film dostępny pod adresem /preview/resource/RBNWndrUHAnPV
Film przedstawiający elektroniczne systemy sterowania.
Powrót do spisu treściPowrót do spisu treści
Układ paliwowy samolotu

Film dostępny pod adresem /preview/resource/RCla7RGzSTzey
Film dotyczący układu paliwowego samolotu.
Powrót do spisu treściPowrót do spisu treści
Wskazania przyrządów w kokpicie oraz kontrola przed startem

Film dostępny pod adresem /preview/resource/RI7YMilg1lqAT
Film przedstawiający wskazań przyrządów w kokpicie oraz kontrola przed startem.
Powrót do spisu treściPowrót do spisu treści