Ewolucja i jej mechanizmy
Drzewa filogenetyczne i kladogramy
Opiszesz, czym są filogenetyka, filogeneza, kladogram i drzewo filogenetyczne.
Opiszesz budowę drzewa filogenetycznego, uwzględniając korzenie, węzły i gałęzie.
Wyjaśnisz, na czym polega konstruowanie drzew filogenetycznych na podstawie danych morfologicznych i anatomicznych.
Zrozumiesz, na czym polega konstruowanie drzew filogenetycznych na podstawie danych molekularnych (genetycznych).
Przeanalizujesz przykładowe drzewo filogenetyczne i kladogram oraz wyciągniesz wnioski o pokrewieństwie ewolucyjnym wskazanych organizmów
Filogenetyka jest działem biologii ewolucyjnej zajmującym się rekonstrukcją drogi rozwojowej, czyli filogenezy, organizmów. Przedmiotem zainteresowania filogenetyki są organizmy żyjące współcześnie oraz wymarłe, ich pochodzenie i relacje pokrewieństwa.
Początkowo dla naukowców jedynym wyznacznikiem pokrewieństwa organizmów było ich podobieństwo morfologiczne. Z czasem, dzięki rozwojowi metod inżynierii genetycznej, zaczęto uwzględniać również pokrewieństwo molekularne, głównie poprzez:
określanie i porównywanie sekwencji aminokwasów tych samych białek występujących u różnych gatunków (np. cytochromu B i dehydrogenazy NADH);
określanie i porównywanie sekwencji nukleotydów z odpowiadających sobie genów u organizmów należących do różnych gatunków (najczęściej są to mitochondrialny DNA, rybosomalny DNA, cDNA, RNA).
Wprowadzenie metod molekularnych przyczyniło się do znacznie dokładniejszego ustalania pokrewieństw między organizmami, zwłaszcza tymi, których relacje ewolucyjne trudno określić wyłącznie na podstawie cech morfologicznych czy anatomicznych. Na przykład na podstawie samej morfologii lub anatomii trudno oszacować odległość ewolucyjną między człowiekiem a bakterią Escherichia coli, ponieważ ich budowa jest skrajnie odmienna i nie wykazuje wyraźnych podobieństw. Jednak analiza molekularna ujawnia istnienie pewnych wspólnych genów, między innymi genów kodujących rybosomalne RNA (rRNA). Porównywanie sekwencji tych genów pozwala określić stopień ich pokrewieństwa oraz oszacować czas rozdzielenia się linii ewolucyjnych wiodących do człowieka i bakterii Escherichia coli.
Drzewa filogenetyczne i kladogramy
Do prezentacji wyników badań filogenetycznych wykorzystuje się drzewa filogenetyczne i kladogramy. Na ich podstawie wyróżnia się grupy systematyczne (taksony).
Drzewo filogenetyczne to graficzny model (diagram) przedstawiający relacje ewolucyjne między taksonami. Jeśli drzewo posiada wyznaczonego wspólnego przodka wszystkich analizowanych grup, nazywamy je drzewem ukorzenionym – pozwala ono wskazać kierunek ewolucji w czasie. Kladogram to rodzaj drzewa, który pokazuje jedynie hierarchię pokrewieństwa (kolejność powstawania odgałęzień), natomiast filogram to drzewo, w którym długość gałęzi jest proporcjonalna do stopnia zmian genetycznych lub czasu ewolucyjnego jaki upłynął od rozdzielenia się linii rozwojowych. Podstawową jednostką w tych analizach jest klad, czyli grupa obejmująca wspólnego przodka oraz wszystkich jego potomków.

Budowa drzewa filogenetycznego
Podstawowe elementy drzewa filogenetycznego to: liście, gałęzie i węzły, a w drzewie ukorzenionym, również korzeń.
Korzeń drzewa reprezentuje wspólnego przodka, natomiast wzór rozgałęzień odzwierciedla sposób, w jaki gatunki lub inne grupy wyewoluowały z szeregu wspólnych przodków. Linie, określane jako gałęzie drzewa, kończą się liśćmi symbolizującymi poszczególne taksony. Długość gałęzi może (w zależności od rodzaju drzewa) odpowiadać zmianom nagromadzonym podczas ewolucji.
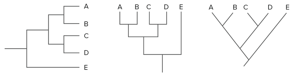
Drzewa filogenetyczne mogą przyjmować różne formy. Przedstawione poniżej drzewa reprezentują identyczne relacje między gatunkami A, B, C, D i E.

Drzewa filogenetyczne można również rysować w różnych, równoważnych stylach. Obracanie drzewa w punktach rozgałęzień nie zmienia informacji, które ono zawiera.

Jak interpretować drzewo filogenetyczne?
Na drzewie filogenetycznym każdy punkt rozgałęzienia (zwany także węzłem wewnętrznym) reprezentuje zdarzenie dywergencji, czyli rozdzielenie pojedynczej grupy na dwie grupy podrzędne.

Im mniej węzłów oddziela od siebie dwa taksony, tym bliżej są one ze sobą spokrewnione. Na przykład z kladogramu przedstawiającego relacje między gadami a ptakami (grafika powyżej) wynika, że ptaki oraz krokodyle miały bliskiego, wspólnego przodka, co oznacza, że grupy te są ze sobą bliżej spokrewnione niż z pozostałymi taksonami widocznymi na diagramie.
Drzewa filogenetyczne tworzy się w celu określenia filogenezy organizmów poprzez badanie ich chronologicznej drogi rozwojowej i stopnia pokrewieństwa między organizmami żyjącymi współcześnie oraz kopalnymi. Drzewa filogenetyczne to hipotezy, a nie fakty.
Zapoznaj się z grafiką interaktywną, a następnie wykonaj polecenia.

Film dostępny pod adresem /preview/resource/Rh9a5KWVP5yj0
Film nawiązujący do treści materiału
Podsumowanie
Filogenetyka jest działem biologii ewolucyjnej zajmującym się rekonstrukcją drogi rozwojowej, czyli filogenezy, organizmów.
Do wyznaczników pokrewieństwa organizmów należą, m.in. ich podobieństwo morfologiczne i anatomiczne, oraz pokrewieństwo molekularne.
Do prezentacji wyników badań filogenetycznych wykorzystuje się drzewa filogenetyczne i kladogramy.
Drzewo filogenetyczne to graficzny model (diagram) przedstawiający relacje ewolucyjne między taksonami. Jeśli drzewo posiada wyznaczonego wspólnego przodka wszystkich analizowanych grup, nazywamy je drzewem ukorzenionym– pozwala ono wskazać kierunek ewolucji w czasie.
Kladogram to rodzaj drzewa filogenetycznego, który pokazuje jedynie hierarchię pokrewieństwa (kolejność powstawania odgałęzień), natomiast filogram to drzewo, w którym długość gałęzi jest proporcjonalna do stopnia zmian genetycznych lub czasu ewolucyjnego jaki upłynął od rozdzielenia się linii rozwojowych.
Klad, to grupa organizmów mających wspólnego przodka i obejmująca wszystkich jego potomków.
Ćwiczenia utrwalające
Określ, która z podanych ilustracji przedstawia drzewo filogenetyczne, a która kladogram.
Narządy o wspólnym pochodzeniu nazywa się narządami homologicznymi. Na przykład kończyna przednia konia i kończyna przednia nietoperza są zbudowane z takich samych elementów, jednak różnią się wyglądem, ponieważ są przystosowane do pełnienia różnych funkcji. [...] Narządy, które nie mają wspólnego pochodzenia, lecz są zewnętrznie podobne na skutek pełnienia podobnych funkcji, określa się mianem narządów analogicznych. Przykładem takich narządów są skrzydła owadów i ptaków”.
Wróć do polecenia na stronie „Na dobry początek” i dopisz brakujące definicje. Pamiętaj, żeby nie kopiować słownika, ale wyjaśnić każde słowo kluczowe w miarę możliwości swoimi słowami.