Europa późnego średniowiecza
Europa Środkowa od XIII do początków XV wieku
Upadek imperium Hohenstaufów w drugiej połowie XIII w. wpłynął znacząco nie tylko na państwo niemieckie, ale także na Europę Środkową. Warto bowiem pamiętać, że odrodzone za Ottona I Wielkiego cesarstwo w mniejszym lub większym stopniu wpływało na sąsiednie terytoria pozostające pod władzą Piastów, Arpadów czy Przemyślidów. Wielkie bezkrólewie w Niemczech przyczyniło się do nowego układu sił, a w konsekwencji do powstawania silnych dynastii, rywalizujących ze sobą o tereny i znaczenie.
Scharakteryzujesz, w jaki sposób swoją potęgę budowali Przemyślidzi, Habsburgowie, Andegawenowie i Luksemburgowie.
Wskażesz ziemie, które znajdowały się pod panowaniem wymienionych dynastii.
Wyjaśnisz, dlaczego Karol IV Luksemburski postanowił oddać wybór króla rzymskiego w ręce elektorów.
Przemyślidzi
Po zjednoczeniu Czech przez Przemysła Ottokara I na przełomie XII i XIII w. i osiągnięciu dziedzicznej korony królewskiej Przemyślidzi zaczęli prowadzić ambitną politykę zewnętrzną. Przemysł Ottokar II, władca czeski w latach 1253–1278, po pokonaniu królów węgierskich zdołał objąć władzę w Austrii, Styrii i Karyntii (krainy na południu dzisiejszej Austrii). W okresie wielkiego bezkrólewia w Rzeszy starał się on o koronę rzymską (niemiecką). Jednak w 1273 r. królem rzymskim został Rudolf z Habsburga, który odebrał czeskiemu władcy księstwa południowoniemieckie. Wojna między Rudolfem a Przemysłem Ottokarem II rozstrzygnęła się w 1278 r. w bitwie pod Suchymi Krutami (miejscowość leżąca w dzisiejszej Austrii na północny wschód od Wiednia), w której po stronie czeskiej walczyli także polscy książęta. Przemysł poniósł klęskę i zginął w czasie bitwy, a królem czeskim został jego syn, Wacław II. Austria, Styria i Karyntia, nadane przez Rudolfa synom, stały się podstawą potęgi rodu Habsburgów.
Wacław II prowadził politykę ekspansji, przede wszystkim w kierunku północnym, i podporządkował koronie czeskiej księstwa śląskie, a potem inne dzielnice piastowskie. W 1300 r. Wacław koronował się na króla Polski. Kiedy rok później wygasła węgierska dynastia Arpadów, Wacław II w imieniu swojego syna przyjął również koronę św. Stefana.
Mongołowie
W latach 1241‑1242 Tatarzy podbili częściowo Węgry. Dotarli również do Czech, Polski (bitwa pod Legnicą w 1241 r.), a nawet do terenów północnych Włoch. W drugiej połowie XIII wieku udało im się opanować chińskie Cesarstwo Sugnów. Poskutkowało to założeniem nowej dynastii Juan.
Podporządkowanie przez Mongołów części państw Europy Wschodniej wywarło mocny wpływ na sytuację owych krajów. Obok władzy chanów, powoływani byli urzędnicy lokalni. Zwierzchnictwo Tatarów cechowało się tolerancją religijną, ale upowszechnieniu uległ mongolski typ kultury politycznej. Zanikł etos rycerski, powszechnie znany w Europie. Podbite przez Mongołów kraje znajdujące się w Europie Wschodniej pogrążyły się w regresie na kilka wieków.
Andegawenowie

Najpoważniejszym rywalem Przemyślidów okazał się Karol Robert z rządzącej Neapolem francuskiej dynastii Andegawenów. Geneza rządów andegaweńskich w południowej Italii sięgała czasów rywalizacji papiestwa z Hohenstaufami. Francja była wówczas najpotężniejszą sojuszniczką Stolicy Apostolskiej, dlatego z woli papieża Królestwo Sycylijskie, obejmujące oprócz wyspy południową część Półwyspu Apenińskiego z Neapolem, po śmierci cesarza Fryderyka II otrzymał Karol Andegaweński, brat króla Francji Ludwika Świętego. Opanowanie Sycylii, które nastąpiło w 1266 r., Karol traktował jako wstępny krok na drodze do stworzenia potężnego imperium śródziemnomorskiego. Sycylijczycy jednak znienawidzili rządy Francuzów, dlatego w 1282 r. na wyspie wybuchło antyfrancuskie powstanie, nazwane nieszporami sycylijskimi (zryw zaczął się w czasie nieszporów, czyli nabożeństwa wieczornego). Powstańcy oddali władzę na Sycylii królowi Aragonii, ale Andegawenowie utrzymali się w kontynentalnej części państwa, zwanej odtąd Królestwem Neapolu (w połowie XV w. i ono znalazło się pod berłem władców aragońskich).
W 1308 r., po pokonaniu Czechów, Karol Robert Andegaweński został królem Węgier. W jego interesie leżało dalsze osłabianie potęgi Przemyślidów, dlatego pojął on za żonę Elżbietę, córkę Władysława Łokietka. Król skutecznie poparł teścia w walce o odebranie władcom czeskim ziem polskich. Równie poważne sukcesy odnosił król Węgier w polityce wewnętrznej: udało mu się zgnieść cieszące się ogromną niezależnością władztwa możnowładców węgierskich. Panowanie Karola Roberta to także okres kształtowania się sejmu, czyli węgierskiego przedstawicielstwa stanowego, i wielkiego rozkwitu kultury.

Habsburgowie
W 1298 r. królem rzymskim (niemieckim) został syn Rudolfa z Habsburga, Albrecht I, który dążył do wzmocnienia władzy Habsburgów w ich rodzinnych posiadłościach na terenie obecnej Szwajcarii. Tamtejsi wolni chłopi zaczęli być poddawani ściślejszej kontroli, co sprawiło, że już w 1291 r. powstał antyhabsburski związek trzech kantonów (gmin szwajcarskich): Uri, Schwyz i Unterwalden. Szwajcarscy chłopi i rycerze, chcąc zachować swoją wolność, wystąpili zbrojnie, a legendarnymi bohaterami wojny z Habsburgami stali się Wilhelm Tell i Arnold Winkelried. Klęska wojsk habsburskich w 1315 r. w bitwie pod Morgarten przyniosła wolność kantonom szwajcarskim.
Dynastia, która władała światem
Habsburgowie to dynastia niemiecka (von Habsburg), której założycielem był w X w. Guntram Bogaty. Nazwa rodziny wywodzi się od pierwszej posiadłości rodu, zamku Habsburg (z niem. Habichtsburg – Jastrzębi Zamek), położonego w kantonie Aargau w Szwajcarii.
Przedstawiciele dynastii w różnych okresach panowali m.in. w krajach niemieckich i włoskich, Świętym Cesarstwie Rzymskim, Czechach, Hiszpanii, Portugalii, Burgundii, na Węgrzech (a co za tym idzie – również w Chorwacji), w Siedmiogrodzie, na Śląsku, ziemiach polskich, ukraińskich, serbskich oraz w hiszpańskich i portugalskich koloniach w Azji, Afryce i obu Amerykach.
Ostoją monarchii było Arcyksięstwo Austriackie, systematycznie rozszerzane, by stać się rozległym krajem, zwanym od nazwy dynastii Monarchią Habsburgów. Dynastia w linii męskiej wygasła w roku 1740. Ostatnia władczyni z rodu Maria Teresa Habsburg z mężem Franciszkiem Lotaryńskim zapoczątkowała dynastię habsbursko‑lotaryńską, często utożsamianą z poprzedniczką.

Luksemburgowie

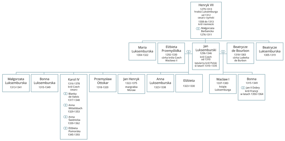
Wojna w Szwajcarii osłabiła Habsburgów, w wyniku czego w 1308 r. przegrali oni rywalizację o koronę rzymską z Luksemburgami – władcą Niemiec został wówczas Henryk VII. Dwa lata później nadał on swojemu synowi, Janowi Luksemburskiemu, Czechy, w których od wygaśnięcia dynastii Przemyślidów w 1306 r. toczyła się wojna o władzę. Henryk VII wyprawił się też do Włoch, gdzie zyskał entuzjastyczne poparcie gibelinów (m.in. Dantego). W czerwcu 1312 r. za zezwoleniem papieża Klemensa V Henryk został ukoronowany na cesarza i wyraźnie nawiązał do tradycji Hohenstaufów. Ambitną politykę odnowy cesarstwa przerwała już w następnym roku nagła śmierć Henryka. Kolejnym królem rzymskim został Ludwik IV z rodu Wittelsbachów, władających w Bawarii i Palatynacie (południowe Niemcy). Panowanie Ludwika IV upłynęło pod znakiem rywalizacji Habsburgów, Luksemburgów i Wittelsbachów o nowe lenna. Wobec słabości władzy centralnej godność królewską wykorzystywano do gromadzenia dziedzicznych władztw na terenie Rzeszy. Po śmierci Ludwika IV silny i liczny ród Wittelsbachów stracił na znaczeniu.

W 1346 r. królem rzymskim został Karol IV Luksemburski, król Czech. Nowy władca zdawał sobie sprawę, że powrót do sytuacji z czasów Hohenstaufów nie jest możliwy. W 1355 r. Karol IV koronowany został na cesarza, a rok później wydał Złotą Bullę, porządkującą sytuację prawną Rzeszy. Edykt Karola IV wprowadził instytucję stałego kolegium elektorów – książąt wybierających królów rzymskich, złożonego z siedmiu członków: arcybiskupów Moguncji, Kolonii i Trewiru, króla Czech, palatyna reńskiego, księcia saskiego i margrabiego brandenburskiego. Elektorzy uzyskali pełne prawa monarsze w swoich władztwach, zwanych odtąd elektoratami, ponadto Złota Bulla zagwarantowała niepodzielność krajów elektorskich. Rzesza stała się federacją państw‑elektoratów i innych mniejszych księstw, marchii, hrabstw, biskupstw i wolnych miast.

W 1342 r. zmarł król Karol Robert, pierwszy z Andegawenów na tronie węgierskim, zastąpił go jego syn Ludwik, zwany przez Węgrów Wielkim. Nowy monarcha prowadził aktywną politykę na Bałkanach: zdołał podbić Dalmację (kraina na wybrzeżu Adriatyku) oraz rozszerzył węgierskie zwierzchnictwo na Bośnię i Serbię (śródlądowe kraje bałkańskie, leżące na południe od Węgier), przejściowo udało mu się także opanować Królestwo Neapolu, leżące we Włoszech. Trwalszym sukcesem okazało się przejęcie w 1370 r. w spadku po wuju, Kazimierzu Wielkim, korony polskiej. Ludwik Wielki nie doczekał się męskiego potomstwa, w związku z czym dziedziczkami Węgier i Polski były jego córki. Przed śmiercią w 1382 r. wybrał im na mężów przedstawicieli najpotężniejszych w Europie Środkowej dynastii – Habsburgów i Luksemburgów. Panowie polscy nie dopuścili jednak do małżeństwa królowej Jadwigi z habsburskim księciem i oddali jej rękę władcy litewskiemu, Jagielle. Drugą część spadku po Ludwiku Andegaweńskim przejął jego zięć, syn cesarza Karola IV, Zygmunt Luksemburski, który został królem Węgier.

Dokonaj analizy mapy i rozwiąż polecenia
Wskaż państwa, które w XIII wieku były zależne od Złotej Ordy. Wyjaśnij, które z tych państw znalazło pod władaniem Mongołów najdłużej i dlaczego.
Wyjaśnij, w jaki sposób powstanie wielkich dynastii w XIV wieku wpłynęło na kształt mapy Europy w połowie XV wieku.
Trenuj i ćwicz
Przeanalizuj poniższe drzewo genealogiczne jednej z europejskich dynastii przełomu XIII i XIV w. oraz ilustrację.


Wyjaśnij, jak na działanie kolegium elektorskiego Rzeszy mógł wpływać jego specyficzny skład.
Wymień najważniejsze konflikty, które nękały Europę Środkową w XIII–XIV wieku. Jakie były ich przyczyny?
Oceń rolę Czech i Węgier w późnym średniowieczu.
Opisz przemiany polityczne w Niemczech w XIII i XIV wieku.
Słownik
(łac. electores - wyborcy) tytuł książąt Rzeszy uprawnionych do udziału w wyborze cesarza
(wł. ghibellino, nazwa pochodzi od Waiblingen, zamku niemieckiej dynastii Hohenstaufów) procesarskie stronnictwo polityczne działające we Włoszech od XIII do XVII w., powstałe w związku z przeniesieniem się na teren Włoch walk między najpotężniejszymi rodami niemieckich Hohenstaufów i Welfów; w XIII w. zdominowali część włoskich miast, m.in. Modenę, Pawię i Pizę; ich przeciwnikami byli gwelfowie (nazwa od saskiego rodu Welfów, wówczas głównych rywali cesarza w Niemczech)
okres osłabienia władzy królewskiej w Rzeszy i nasilenia się tam wojen prywatnych, spowodowany wybieraniem na tron niemiecki kandydatów pozbawionych politycznej siły i znaczenia; zaczęło się w momencie śmierci cesarza Fryderyka II, ostatniego Hohenstaufa na tronie niemieckim, w 1250 r. i zakończyło się w 1273 r. wraz z obraniem na króla Rudolfa z Habsburga
dokument wydany przez cesarza Karola IV Luksemburczyka w 1356 r., który ustalał sposób wyboru cesarzy niemieckich przez trzech elektorów duchownych (arcybiskupa Moguncji, Trewiru i Kolonii) i czterech świeckich (króla czeskiego, elektora brandenburskiego, księcia saskiego i palatyna reńskiego)