Misja: Rozwiązywanie układu równań metodą wyznaczników
Rozwiązywanie układu równań metodą wyznaczników
Analiza algorytmu
Skupimy się teraz na algorytmie rozwiązywania układu dwóch równań z dwiema niewiadomymi metodą wyznaczników. Na samym początku określmy, jak powinien wyglądać nasz układ równań:
Poszukiwanymi niewiadomymi są x oraz y. Pozostałe liczby a, b, c, d, e, f wykorzystamy przy obliczaniu wyznaczników W, WIndeks dolny x Indeks dolny koniecx oraz WIndeks dolny y Indeks dolny koniecy. Zastosujemy następujące zależności:
Gdy mamy wartości wszystkich wyznaczników, pozostaje już tylko wyliczyć niewiadome z tzw. wzorów Cramera:
W ten sposób rozwiązaliśmy cały układ równań.
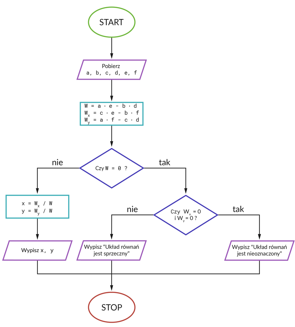
Schemat blokowy
Algorytm w postaci schematu blokowego prezentuje się następująco:

Analiza różnych przypadków
Przedstawiony algorytm nie jest skomplikowany, należy jednakże rozpatrzyć sytuację, w której mielibyśmy do czynienia z nieoznaczonym lub sprzecznym układem równań. Opisaną metodę przetestujemy na trzech przykładach.
Do przetestowania przygotowaliśmy układ równań przedstawiony poniżej:
Będziemy wykonywać dla niego kolejne kroki algorytmu, rozpoczynając od wyliczenia wyznaczników.
Dla każdego wyznacznika otrzymana wartość jest różna od 0. Zapamiętajmy to, ponieważ będzie to istotne przy porównaniu rozpatrywanego przykładu z kolejnymi. Przejdźmy teraz do ostatniego punktu naszego algorytmu, czyli wyliczenia niewiadomych.
W wyniku przeprowadzonych operacji znaleźliśmy wartości naszych niewiadomych. Możemy jasno stwierdzić, że przedstawiony układ równań był oznaczony, ponieważ ma on tylko jedno rozwiązanie, będące parą liczb x oraz y.
Napisz program, który rozwiąże układ równań z dwiema niewiadomymi przy pomocy metody wyznaczników.
Specyfikacja:
Dane:
a, b, c, d, e, f– liczby całkowite stanowiące współczynniki układu równań; ich wartości wprowadzane są przez użytkownika z poziomu klawiatury
Wynik:
Program wyświetla parę liczb rzeczywistych (x,y) jako rozwiązanie układu równań lub komunikaty: Układ sprzeczny albo Nieskończenie wiele rozwiązań.
Przykład działania programu:
Podaj a:
7
Podaj b:
2
Podaj c:
1
Podaj d:
3
Podaj e:
4
Podaj f:
2
x: 0
y: 0.5
Wynikiem działania programu jest więc para liczb rzeczywistych: rozwiązanie układu równań dla współczynników wprowadzonych przez użytkownika.
Porównaj swoje rozwiązanie z filmem.