Instalacje chłodnicze
Instalacje chłodnicze
Instalacja chłodnicza to zamknięty układ złożony z urządzeń chłodniczych, m.in.: sprężarki, parownika, skraplacza, zestawu zaworów połączonych przewodami rurowymi. Przez układ przepływa płyn roboczy o odpowiednich właściwościach, nazywany czynnikiem chłodniczym, np. amoniak. Wskutek działania instalacji chłodniczej ciepło ze środowiska chłodzonego jest przenoszone do otoczenia.
Różnorodne instalacje chłodnicze wykorzystywane są zarówno w życiu codziennym, jak i w różnych gałęziach przemysłu. Obecnie chłodnictwo przemysłowe to nie tylko sama instalacja czy wykonywanie przeglądów urządzeń chłodniczych, ale również ich projektowanie i dostosowywanie do potrzeb klientów.
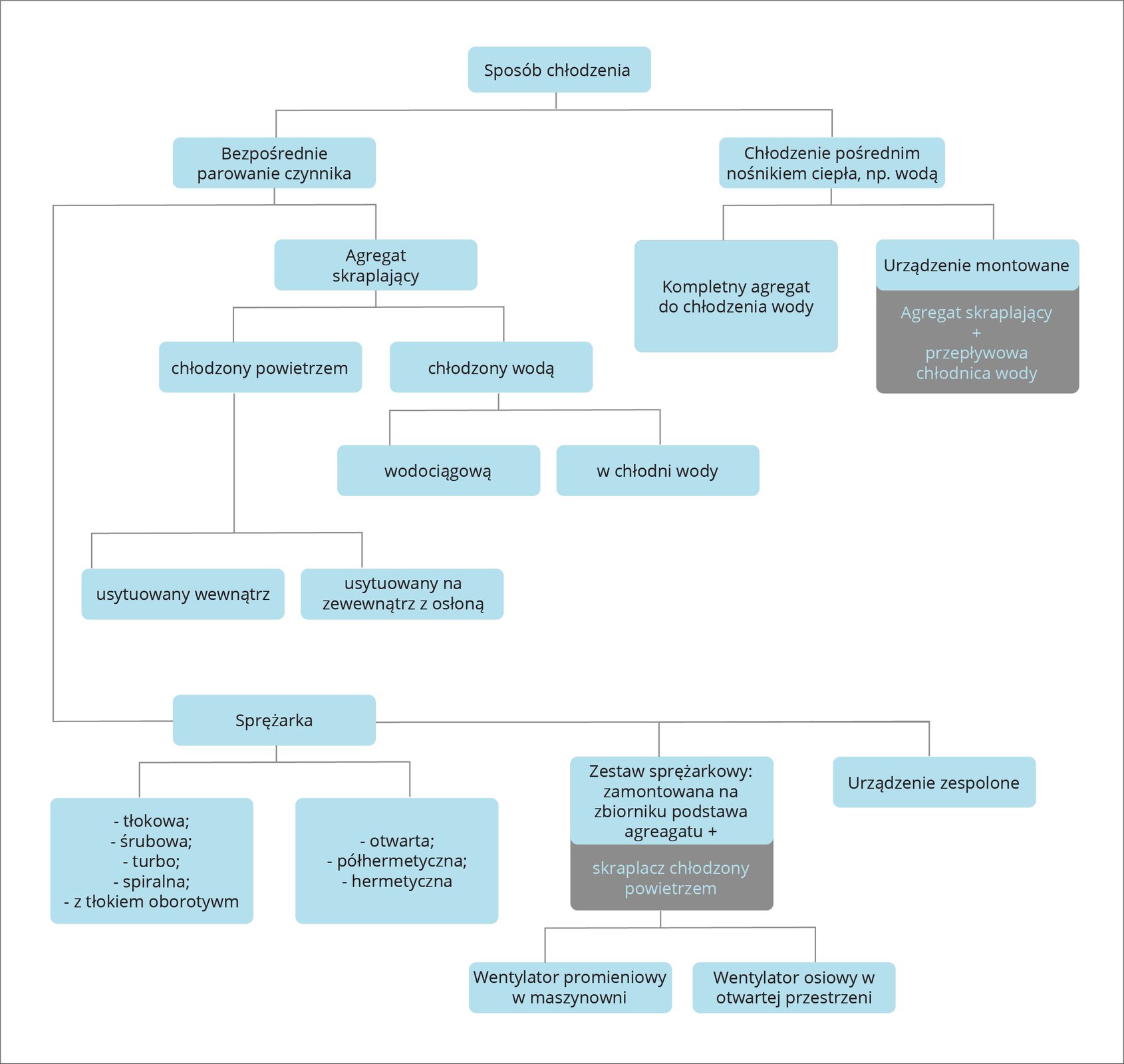
Wyróżniamy dwa sposoby chłodzenia: chłodzenie bezpośrednie poprzez parowanie czynnika chłodzącego oraz pośrednie – z wykorzystaniem nośnika ciepła. W przypadku pierwszej metody agregat skraplający jest chłodzony albo powietrzem, albo wodą, podczas gdy w drugim sposobie instaluje się kompletny agregat do chłodzenia albo agregat skraplający wraz z przepływową chłodnicą (np. wody).
Dodatkowo instalacje chłodnicze dzieli się na dwa podstawowe typy:
hermetycznie zamknięte, z których elementy składowe zawierające f‑gazy zostały szczelnie zamknięte z wykorzystaniem sposobu trwałego łączenia;
niehermetycznie zamknięte, w których łączenie elementów składowych i wypełnienie f‑gazami zostaje wykonane w miejscu montażu instalacji.
Dobór instalacji chłodniczej oraz przebiegu warunków chłodzenia jest uzależniony od wielu czynników, w tym m.in.: od pożądanej wydajności chłodniczej, liczby oraz powierzchni pomieszczeń, które mają być chłodzone, a także od wymaganej dokładności stabilizacji temperatury () i względnej wilgotności () powierzchni chłodzonej.

W celu dokonania prawidłowego doboru części składowych instalacji chłodniczej (np. sprężarki czy agregatu) należy zapoznać się z ich parametrami technicznymi, w tym m.in. granicami stosowalności, z temperaturami: parowania , skraplania , otoczenia , a także z parametrem przegrzania zasysanych par .
Jednym z kluczowych czynników wpływających na pracę instalacji chłodniczej jest jej czystość. Ma to szczególne znaczenie w przypadku poszczególnych składowych instalacji, jak choćby sprężarki, wymienników ciepła czy zbiorników do podgrzewania. Wszelkie zanieczyszczenia (np. kurz, mikrowióry, rdza, zgorzelina, pozostałości smaru czy lutu) mogą spowodować korozję, zatkanie, a nawet uszkodzenie instalacji.
Głównymi przyczynami awarii są powietrze i woda, a zanieczyszczenia mogą przedostać się do instalacji chłodniczej poprzez nieszczelnie zamknięte elementy (np. rury, skraplacz) w trakcie niewłaściwie wykonanego przeglądu albo podczas napełniania czynnikiem chłodniczym czy jako efekt zużywania się ruchomych części instalacji.
Wróć do spisu treściWróć do spisu treści
Powrót do materiału głównegoPowrót do materiału głównego