NATO military operations
NATO – the North Atlantic Treaty Organization is a military alliance between several North American and European states created after the second world war.
Poland joined NATO in 1999.
You will be able to name a few NATO military missions in the world.
You will know in which NATO operations Polish troops are involved.
You will understand the reasons for NATO engagement in various military operations in the world and be able to discuss the pros and cons of such engagement and Polish participation in those missions.
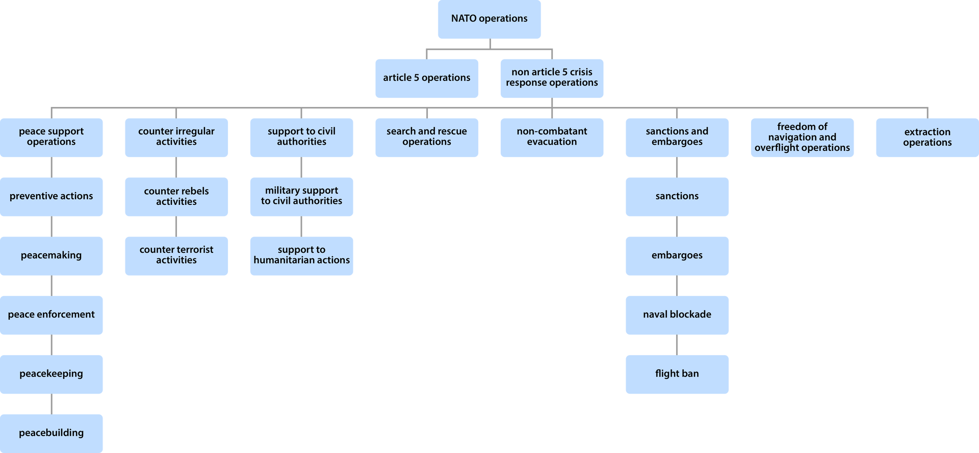
NATO conducts a number of different types of military operations in the world. Analyze the infographic below and find out which of these operations are carried out most often. Has Article 5 of the Washington Treaty ever been applied? Try to find the answer in available sources.

Polish soldiers are well known for their heroism and couragecourage. Similarly, during their mission in Iraq in April 2004, when one of the biggest battlesbattles in which the Polish army took part in since the second world war was fought, they performed with outstandingoutstanding bravery.

NATO is currently running a couple of military operations: Baltic Air Policing Mission, Kosovo Force, Ocean Shield, Operation Active Endeavour, RSM Afghanistan. Polish troops take part in most of them. You can read more about the operations on the Ministry of Foreign Affairs website.
How many NATO military missions in the Balkans were there?
- 3
- 4
- 5
- 6
Which country was ISAF (International Security Assistance Force) sent to?
- Iraq
- Afghanistan
- Somalia
Listen to the abstract recording to review the material and new vocabulary. Then do the vocabulary exercise. Match the pairs: English and Polish words.
mimo że, bitwa, odwaga, wyjątkowy
| although | |
| battle | |
| courage | |
| outstanding |
Keywords
military operation, Ministry of Foreign Affairs
Glossary
bitwa
odwaga
wyjątkowy