Sprawdź się
Zapoznaj się z ilustracją oraz fragmentami tekstów źródłowych (źródła A i B), a następnie wykonaj polecenie.
Zapoznaj się z opisem ilustracji oraz z fragmentami tekstów źródłowych (źródła A i B), a następnie wykonaj polecenie.

Źródło A
Wiek XVI–XVIII w źródłach[Ludwik Jagiellończyk] Rządził podówczas, kiedy Soliman [Sulejman Wspaniały], cesarz turecki [sułtan], z bardzo potężnym wojskiem napadł na Węgry w roku 1526. […] Utraciwszy ojca w wieku dziecięcym, miał w owym czasie, w którym Turek z nim wojnę rozpoczął, 21 lat […]. Gdy ten aż pod Mohacz doszedł, a reszta, którą wysłano, wzbraniała się iść z nim, wymawiając się przywilejami, król […] gdy nad tym radzono, niespodziewanie wybuchnął gniewem: „Widzę, że każdy stara się wymówić się i ocalić swoją głowę; ja osobę i głowę moją przywiodłem w te niebezpieczeństwa, dlatego by je na wszelkie niepewności losu dla ocalenia was i całego królestwa, przeto aby nie znalazł się ktoś taki, który by wymówkę własnej gnuśności mógł pozorować moją osobą – pójdę jutro razem z wami z pomocą najwyższego Boga tam, gdzie inni beze mnie iść nie chcieli”.
[Gdy król przybył pod Mohacz, wojsko jego wzrosło do 20 000, lecz nie dorównywało potędze Turków, którzy przeprawiwszy się przez Drawę w liczbie 300 000 – w tym 70 000 wyborowego wojska – rozłożyli się obozem za pagórkiem, otaczającym pola pod Mohaczem].
Źródło: Wiek XVI–XVIII w źródłach, oprac. S.B. Lenard, M. Sobańska-Bondaruk, Warszawa 1999, s. 311.
Źródło B
Kronika polska„Także odstąpił od oblężenia Soczawy […] i obrócił się prosto na Bukowinę, […] a wszędzie, gdzie [nasi] szli szkody niezmierne Wołochom czynili, […] co bacząc Wołochowie zasadzkę na nie uczynili […] i drzewa na to podtarli. Gdy król onego dnia przez on las ze wszystkim wojskiem nie mógł się przeprawić, bo było lasu na dwie mili wszerz, a [poza tym] zła droga przezeń była i górzysto bardzo, położył się tamże w lesie, a Wielkie Polaki przed sobą wprzód posłał, którzy on las tegoż dnia przespiecznie przeszli i żadnej szkody nie wzięli. Nazajutrz wysławszy król przed sobą wozy i działa sam na wozie kazał się wieźć, że był chory, a dwór wszystek koło niego jechał, za nimi ciągnęli Mali Polacy i Ruś, a na ostatku szli służebni.
Gdy było w pół lasu [zagrodziwszy] drogę, obskoczyli wozy Wołochowie i wyłupili je, działa naszym odjęli. W tym Stefan z wojskiem swym nadjechawszy uderzył na nasze z tyłu, okrzyk wielki uczyniwszy. Naszy, co nazad [z tyłu – przyp. K.S.-S.] szli, obrócą się do nich, a oni też na lesie bronią się jako mogą, jednakże do sprawy przyjść nie mogli, ani też jeden do drugiego prześć i wysłuchać go mógł przez wielki trzask ludzi w onej trwodze i łom drzewa, które się na lesie zewsząd waliło i bardzo wiele naszych pobiło. Zaczem nie wiedząc jako inaczej rzucą się nazad naszy wszyscy tam, gdzie obóz pierwszy mieli, i tamże się Wołochom trochę oprą [...].
Źródło: Marcin Bielski, Kronika polska, Kraków 1597, s. 484–486.
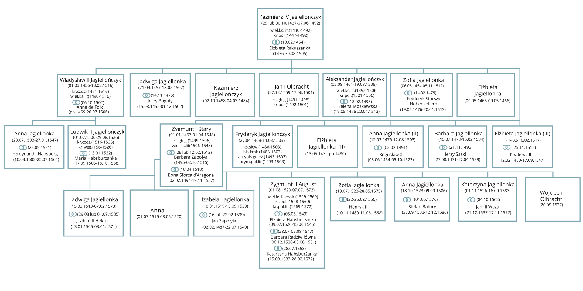
Zapoznaj się z drzewem genealogicznym, a następnie wykonaj polecenia.

Przypomnij sobie koneksje rodzinne Jagiellonów i odpowiedz na pytania.
Zapoznaj się z mapą i wykonaj polecenie.

Rozstrzygnij, której krainy geograficzno‑historycznej spośród tych zaznaczonych na mapie numerami od 1 do 4 odpowiada poniższy opis. Nazwij tę krainę.

Obszar ten początkowo znajdował się w granicach Rusi Kijowskiej, a po jej rozpadzie – księstw Halickiego i Wołyńskiego. W połowie XIV w. został podbity i przyłączony do Królestwa Polskiego. W następnych latach teren ten stał się własnością feudalną hospodarów mołdawskich, pozostając nadal w granicach państwa polskiego. W 1498 r. ziemia ta została podbita przez Stefana Wielkiego i przyłączona do jego państwa. Powróciła w granice państwa polskiego dzięki zwycięstwu odniesionemu w bitwie pod Obertynem w 1531 r. Nadal jednak trwały przygraniczne utarczki między Polską a Mołdawią.
Przeanalizuj poniższy tekst, stanowiący skrócony opis bitwy pod Obertynem, a następnie rozstrzygnij, czy poniższe schematy ułożone są w odpowiedniej kolejności. Odpowiedz uzasadnij.
Obertyn 1531Była godzina dziewiąta rano 22 sierpnia 1531 r. Oczom stojącym na wzgórzu Polaków ukazał się widok, który przyspieszył bicie żołnierskich serc. W dole, daleko na horyzoncie, drogą z Obertyna zbliżała się ogromna masa nieprzyjacielskiej jazdy, a był to tylko czołowy hufiec mołdawski, a za nim nadciągały pozostałe […]. Tarnowski dał rozkaz […] do otwarcia ognia […]. Rozpoczął się pojedynek ogniowy. […] Strona mołdawska zaczęła brać górę nad Polakami […]. Artyleria mołdawska była […] czterokrotnie liczniejsza od polskiej. W ciągu godziny mogła wystrzelić na obóz przeciwnika do 500 pocisków […]. Obaj […] godni siebie wodzowie [hetman polski Jan Tarnowski i hospodar mołdawski Piotr Raresz – przyp. K.S.-S.] czekali na ruch i błąd przeciwnika. Tymczasem minęło południe. […] Tarnowski nadal nie atakował. [W końcu] Tarnowski zdecydował się na sprowokowanie walki na północno‑zachodniej ścianie taboru i wykrwawienie tam nieprzyjaciela ogniem z broni palnej. W tym celu polecił natychmiast usunąć stamtąd część wozów i przez powstałą w ten sposób bramę pchnąć hufiec piechoty. […] Widząc wyległą z taboru piechotę około 2‑3 tysięcy jazdy mołdawskiej puściło się za nią szerokim frontem. […] Atak mołdawski został odparty, ale Tarnowski dostrzegł przesuwające się wzdłuż południowej ściany taboru następne kolumny nieprzyjacielskiej jazdy. […] Piechurzy polscy nie byli w stanie stawić dłuższego oporu w otwartym polu kilkakrotnie liczniejszemu nieprzyjacielowi. Geniusz wodzowski [Tarnowskiego] ujawnił się właśnie w tym momencie […]. Uznał mianowicie, że szyk taborowy należy potraktować identycznie jak rozstawienie wojska w polu. Jazdę stojącą przed przednią bramą uważać więc można za lewe skrzydło, chorągwie zaś przed tylną bramą – za prawe skrzydło swego ugrupowania. […] Z wykrystalizowanym już planem dalszej walki Tarnowski podążył w kierunku przedniej bramy […]. Objeżdżał roty i chorągwie, nawoływał żołnierzy do wytrwania, zapowiadał rychłe ich wejście do walki. […] [W końcu hetman] uznał, że nadszedł właściwy moment do natarcia. Rozkazał więc rotmistrzom z hufca posiłkowego uderzyć przez tylną bramę na jazdę mołdawską. […] Natarcie chorągwi […] odniosło skutek. Piotr Raresz nabrał już teraz pewności, że Tarnowskiemu chodzi wyłącznie o utrzymanie drogi chocimierskiej, by wycofać się na Halicz. Dlatego przesunął około 5 tysięcy jazdy na swe lewe skrzydło, przed tylną ścianę taboru, by odciąć Polakom odwrót. […] Raresz popełnił błąd przesądzający o dalszych losach bitwy. Skierował mianowicie do rejonu walk pod zachodnią ścianę taboru gros swych sił […] Na to tylko czekał hetman Jan Tarnowski. Gdy dostrzegł, że cała uwaga Raresza skupiła się na jego lewym skrzydle, a prawe zostało dostatecznie osłabione, pchnął gońca do Iskrzyckiego z poleceniem rozpoczęcia natarcia przez bramę przednią. […] Kazał Tarnowski ściągnąć wszystkie działa z południowo‑wschodniego narożnika taboru. […] sprawnie przesunięte na nowe pozycje otworzyły miażdżący ogień do mołdawskiej jazdy w centrum. […] [Wkrótce] bitwa była rozstrzygnięta. Nierozbite mołdawskie centrum rzuciło się do panicznej ucieczki w kierunku Obertyna.
Źródło: Marek Plewczyński, Obertyn 1531, Warszawa 2008, s. 179–217.



