Sprawdź się
Opór zastępczy, to … Elementy do uszeregowania: 1. takie same., 2. są, 3. taka wartość oporu, 4. że, 5. zastępującego, 6. cały ich układ,, 7. zewnętrzne parametry, 8. (napięcie, 9. jednego, 10. elektryczne, 11. układu, jako całości, 12. opornika,, 13. i natężenie prądu),
Dokończ definicję oporu zastępczego, wybierając fragmenty zdania z rozsypanki.
Opór zastępczy, to …
- układu, jako całości
- jednego
- opornika,
- i natężenie prądu),
- zewnętrzne parametry
- cały ich układ,
- są
- taka wartość oporu
- zastępującego
- że
- elektryczne
- (napięcie
- takie same.
Ułóż wzór na opór zastępczy układu trzech oporników połączonych szeregowo, wybierając elementy z dostępnych poniżej. W równaniu zachowaj kolejność indeksów, czyli np. R1 + R2, a nie R2 + R1.
, , , , , , ,
=++
Ułóż wzór na opór zastępczy układu trzech oporników połączonych równolegle, wybierając elementy z dostępnych poniżej. W równaniu zachowaj kolejność indeksów, czyli np. R1 + R2, a nie R2 + R1.
, , , , , , ,
=++
Zaznacz wszystkie schematy, które mają opór zastępczy taki sam, jak pokazany na rysunku powyżej, schemat z części „Warto przeczytać”. Jeśli nie zaznaczono inaczej, wszystkie oporniki mają jednakową wartość, równą R.
- a
- b
- c
- d
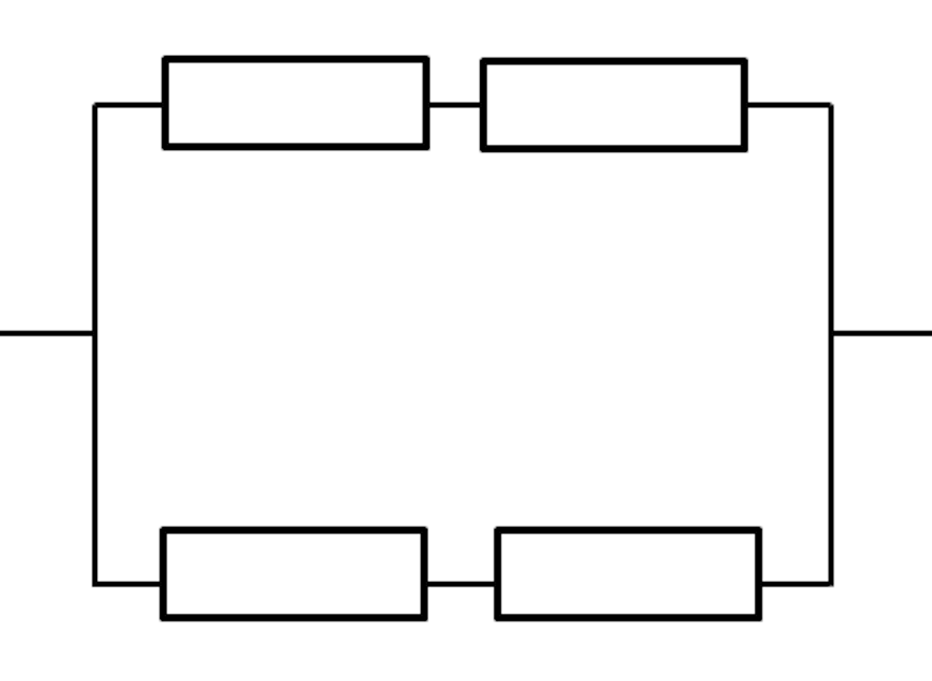
Oblicz opór zastępczy pokazanego na rysunku układu oporników, zamieszczonego w części „Warto przeczytać”. Wartość każdego opornika wynosi R = 10 omega.
Rz = ............ Ω
Jeśli podłączymy do dwóch wierzchołków leżących obok siebie to wynosi 2 omy/ 1,5 oma.
Z drutu oporowego zbudowano sześcian taki, jak na rysunku, którego każda krawędź ma opór R = 12 omega. Oblicz opór zastępczy pomiędzy punktami A i B.
Rz = ............ Ω
Jesteś w pracowni fizycznej, wyposażonej we wszelkie potrzebne urządzenia zasilające i pomiarowe. Masz przed sobą układ, składający się z kilkuset oporników połączonych szeregowo i równolegle. Do wykonania eksperymentu musisz znać jego opór zastępczy. Jak możesz go wyznaczyć? Porównaj swoją propozycję z zawartą w odpowiedzi.
Gdy układ oporników, przedstawiony na rysunku poniżej, podłączono do źródła napięcia o sile elektromotorycznej 24 V i oporze wewnętrznym 0,1 omega, napięcie na zaciskach źródła zmalało o 1 V. Oblicz opór zastępczy tego układu oporników.
Rz = ............ Ω
