Film + Sprawdź się
Zapoznaj się z filmami i wykonaj kolejne polecenia.

Film dostępny pod adresem https://zpe.gov.pl/a/DTUPpZvzk
Nagranie filmowe dotyczące rywalizacji hiszpańsko‑anielskiej, część pierwsza.
Opisz przyczyny pośrednie wybuchu wojny hiszpańsko‑angielskiej.
Opisz przyczyny bezpośrednie wybuchu wojny hiszpańsko‑angielskiej.

Film dostępny pod adresem https://zpe.gov.pl/a/DTUPpZvzk
Nagranie filmowe dotyczące rywalizacji hiszpańsko‑anielskiej, część druga.
Wyjaśnij przyczyny klęski Wielkiej Armady.
Oceń znaczenie klęski Wielkiej Armady w dziejach Anglii i Hiszpanii.
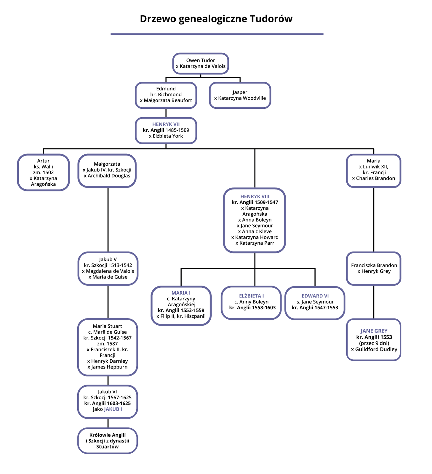
Zapoznaj się z drzewem genealogicznym, a następnie wykonaj polecenie.

Przeanalizuj poniższą mapę oraz fragment tekstu źródłowego autorstwa francuskiego kalwinisty, a następnie wykonaj polecenia.
Źródło A

Źródło B
[…] wpłynęła do Kanału Armada hiszpańska,
Kierując ku angielskim brzegom swe okręty,
Wściekłą była to flota, rzekłbyś, że szatańska,
Jakiej nie znały dotąd żadnych mórz odmęty.
Bowiem król ich zapragnął tej ziemi korony
Obok tych, co od dawna trzyma ujarzmione.Jaki duch go, spytacie, do wojny nakłaniał,
Skoro przedtem o pokój zabiegał skwapliwie?
Nic, tylko pycha, buta i żądza władania
Nad bogactwem tej wyspy, spokojnej, szczęśliwej.
Pycha, która wysoko pod niebiosa sięga,
I żądza tak paląca jak piekieł potęga.Lecz wiatry rychło dumnie te ciosy odparły,
Pełne zaś pychy serce wnet zalały,
Żarłoczne morze straszne głębiny otwarły;
Niwecząc żarłoka, co łaknął wielkiej chwały.
Okręty jego łupem na piaskach się stały
Tych, co łupić bezprawnie same zamierzały.A teraz, Królowo, Najjaśniejsza Pani,
Dla której nawet wiatr i fale walczyć mogą,
Wspomagaj swych przyjaciół i chroń swych poddanych,
Od pychy wolna, zawsze słuszną krocząc drogą.
Niech jak najdłużej Anglia żyje twym imieniem,
Bądź radością przyjaciół, wrogów utrapieniem.Cytat za: Jolanta Choińska-Mika, Piotr Szlanta, Katarzyna Zielińska, Historia, cz. 2, WSiP, Warszawa 2008, s. 65.