E‑book do e‑materiału Obsługa oraz konserwacja maszyn i urządzeń metalurgicznych
MTL.03. Eksploatacja maszyn i urządzeń przemysłu metalurgicznego - Operator maszyn i urządzeń przemysłu metalurgicznego 812122, Technik przemysłu metalurgicznego 311708
Obsługa oraz konserwacja maszyn i urządzeń metalurgicznych
E‑BOOK
WprowadzenieWprowadzenie
Eksploatacja maszyn i urządzeńEksploatacja maszyn i urządzeń
Stan techniczny maszynStan techniczny maszyn
Utrzymanie ruchuUtrzymanie ruchu
Obsługa techniczna i naprawa
Obsługa maszyn i urządzeń metalurgicznychObsługa maszyn i urządzeń metalurgicznych
Pomiary predykcyjnePomiary predykcyjne
Słownik pojęćSłownik pojęć
Netografia i bibliografiaNetografia i bibliografia
Technologia obsług technicznych i napraw dzieli się na technologię napraw elementów składowych (tzw. regenerację) oraz na technologię obsług i napraw obiektów (zespołów) jako całości. Główne przyczyny i główne zabiegi związane z uzdatnianiem maszyny i jej elementów składowych zobrazowano na poniższym schemacie.

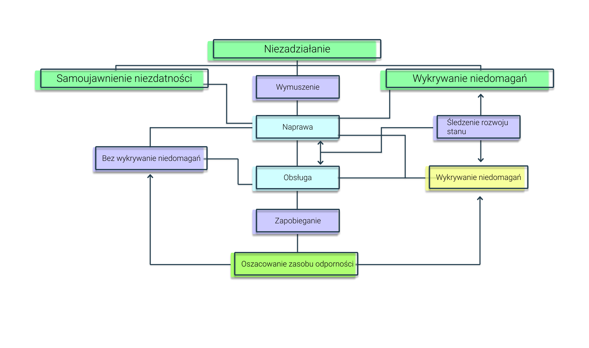
W praktyce technicznej eksploatacji występują dwie oczywiste przyczyny konieczności rozpoczęcia obsługi technicznej: niezadziałanie (niefunkcjonowanie, samounieruchomienie) maszyny lub jej niepoprawne funkcjonowanie (niesprawność, niewydolność). Niepożądane stany maszyny wymuszają postępowanie uzdatniające (obsługę techniczną lub naprawę). Szczególnym przypadkiem przyczyny rozpoczęcia obsługi technicznej jest prognozowanie rozwoju stanu maszyny ze względu na wyczerpywanie zasobów trwałości maszyny. Zabiegi uzdatniające można podzielić na określone rodzaje: zabiegi mające na celu usunięcie niedomagań (usterek, uszkodzeń, zniszczeń), zabiegi profilaktyczne (zapobiegawcze), mające na celu usuwanie przyczyn przyszłych niedomagań obiektów.
Na poniższym schemacie zobrazowano zagadnienia uzdatniania pojedynczych maszyn.

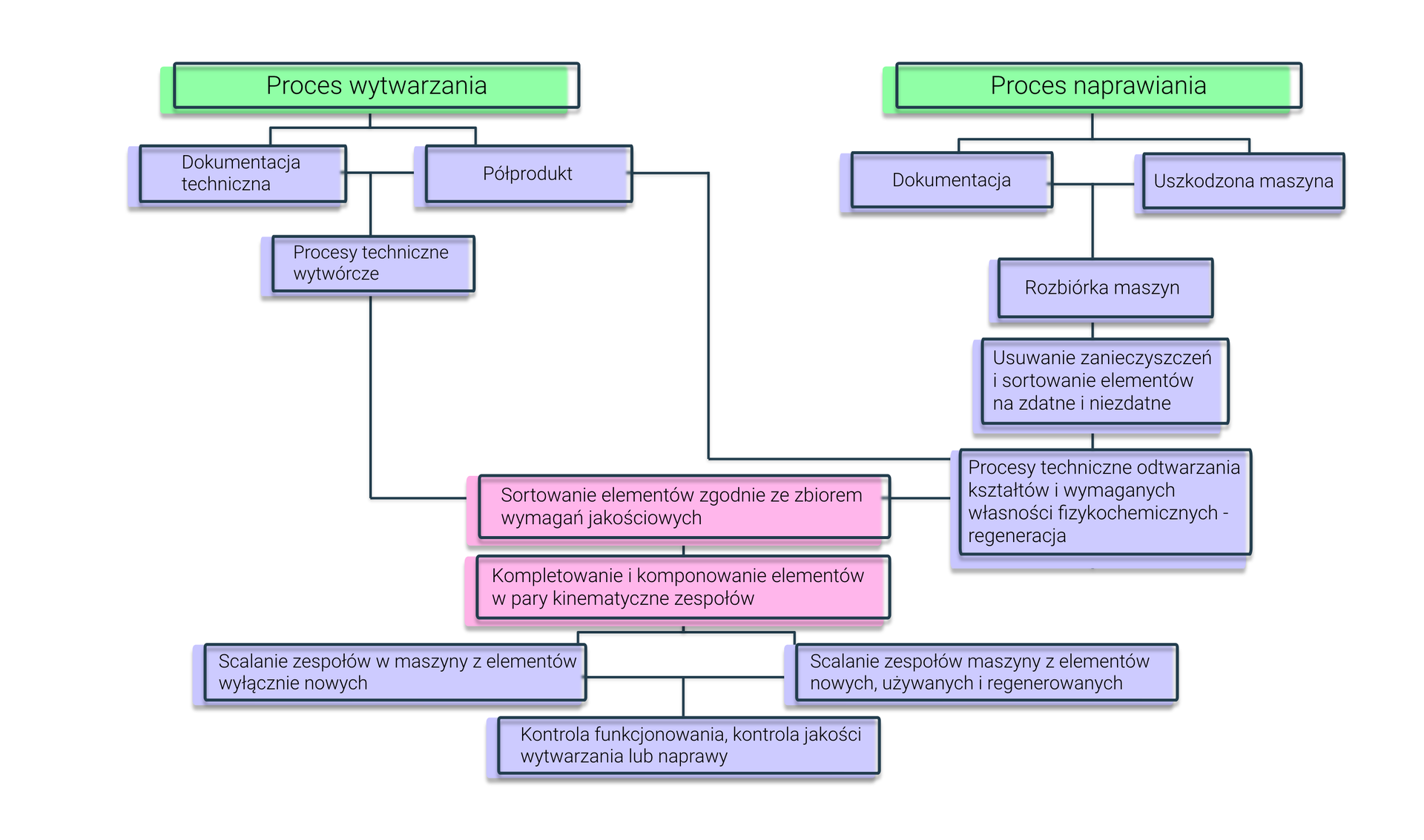
Na kolejnym schemacie zestawiono procesy wytwarzania i naprawiania maszyny.

W procesie naprawiania (w porównaniu do procesu wytwarzania maszyny) następuje dekomponowanie – rozbiórka maszyny oraz usuwanie zanieczyszczeń i sortowanie elementów.
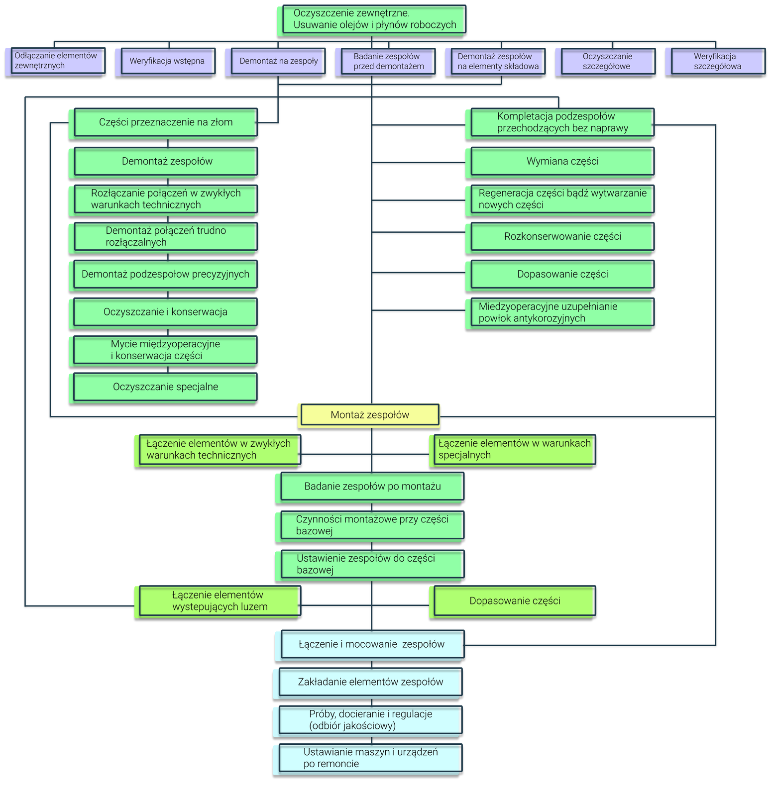
Schemat przebiegu remontu maszyny lub urządzenia został pokazany na rysunku poniżej.

Specyficznymi procesami technologicznymi są procesy naprawiania i regeneracji użytkowania elementów. Postępowanie uzdatniające zaczyna się od usunięcia zanieczyszczeń powstałych w trakcie eksploatacji.
Technologiczność remontowa, zwana jest też podatnością na wymagania remontowe. Jest to przystosowanie maszyn i urządzeń, zespołów maszynowych oraz ich części do wykrywania i usuwania zaistniałego zużycia oraz powstałych wad i uszkodzeń. Jest to zatem możliwość poddania takich części i maszyn: demontażowi, weryfikacji części, oczyszczeniu części, regeneracji części, renowacji powłok ochronnych, ponownemu montażowi. Istotne znaczenie odgrywa także podatność maszyn i urządzeń na czynności diagnostyczne oraz kontrolne. Podatność remontowa maszyn i urządzeń zależy od:
zwartości budowy elementów mniejszych,
odrębności zespołów średnich i dużych wyrobów,
łatwości instalowania w miejscu użytkowania. Z kolei podatność remontowa zespołów zależy od właściwości ich konstrukcji i łatwości operowania nimi podczas naprawy.
Powrót do spisu treściPowrót do spisu treści
Powiązane materiały multimedialne
Film instruktażowy: Konserwacja maszyn i urządzeń przemysłu metalurgicznegoKonserwacja maszyn i urządzeń przemysłu metalurgicznego